Course URBAN ANTHROPOLOGY, MIGRATIONS AND SOCIAL INTERVENTION (2013) Date on which data loaded: 11/03/25 Academic year: 2023-24 Glossary of terms
Ratio of
Demand / Offer:
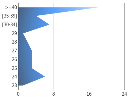
+ Withdrawal rate + Rate of performance + Graduation rate + Percentage of foreign students + Students on external internships STUDENTS BY ORIGIN STUDENTS BY GENDER OFFER-DEMAND  STUDENTS ENROLLED INDICATORS  Enrollment Activity Results Graduates + Average credits registered
by academic year
+ Rate of efficiency 1,65 + Average age of students 29,2% 35,1 12,5% 83,3% 54,2% 98,6% 36,1 STUDENTS BY AGE GROUP 22 + Satisfaction degree of students with course + Average duration of studies (in years) 2,5 s.d (*): Data not showing due to sampling error. + Mobility students 72,9% 27,1% Women Men 8,34 1